基于知识图谱的水稻病虫害智能诊断系统

    Intelligent diagnostic system for rice diseases and pests based on knowledge graph

    • 摘要:
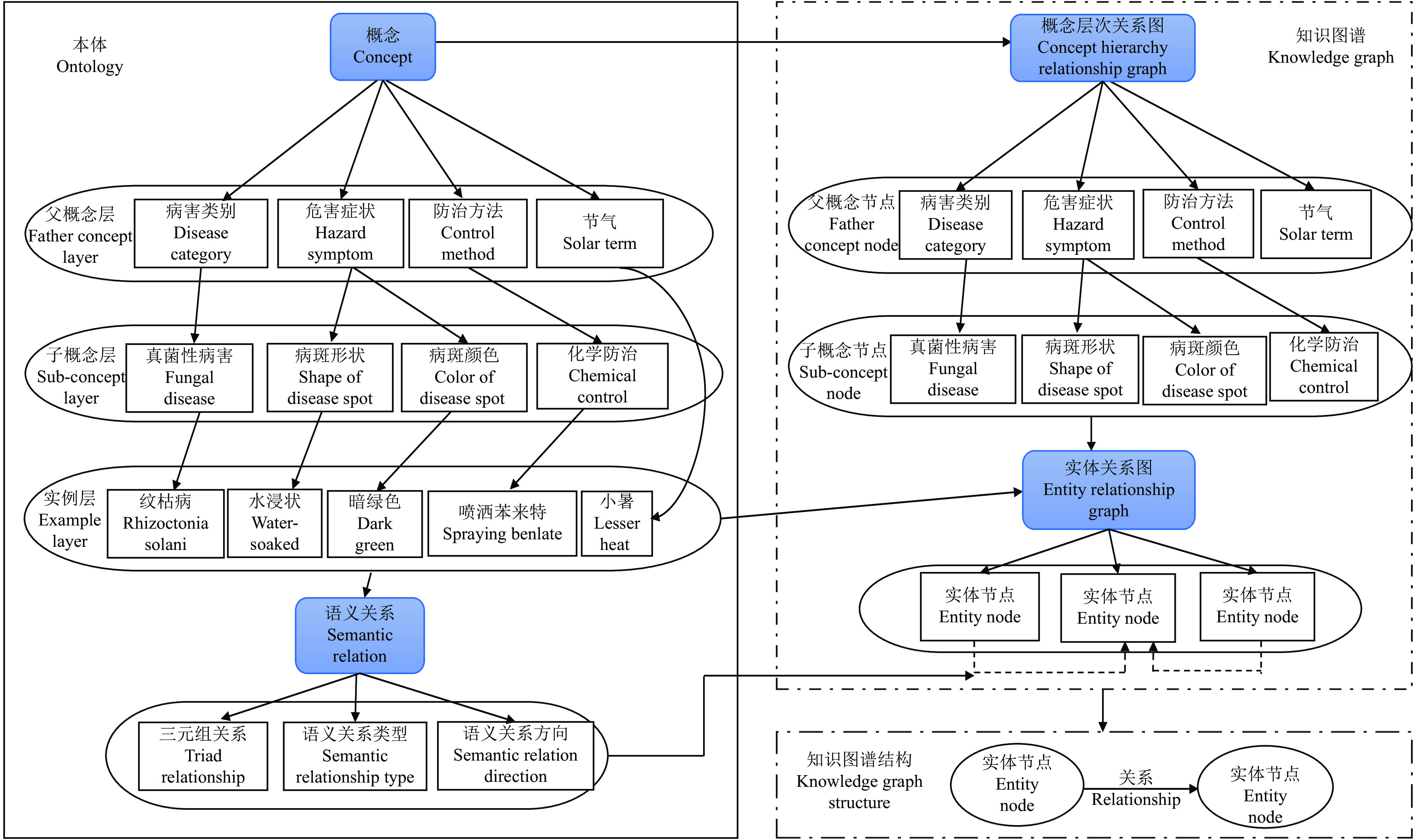
      目的  利用知识图谱对水稻病虫害领域复杂的异构数据信息进行结构化存储,建立病虫害间语义关系,为水稻病虫害关联检索及智能诊断提供理论依据。
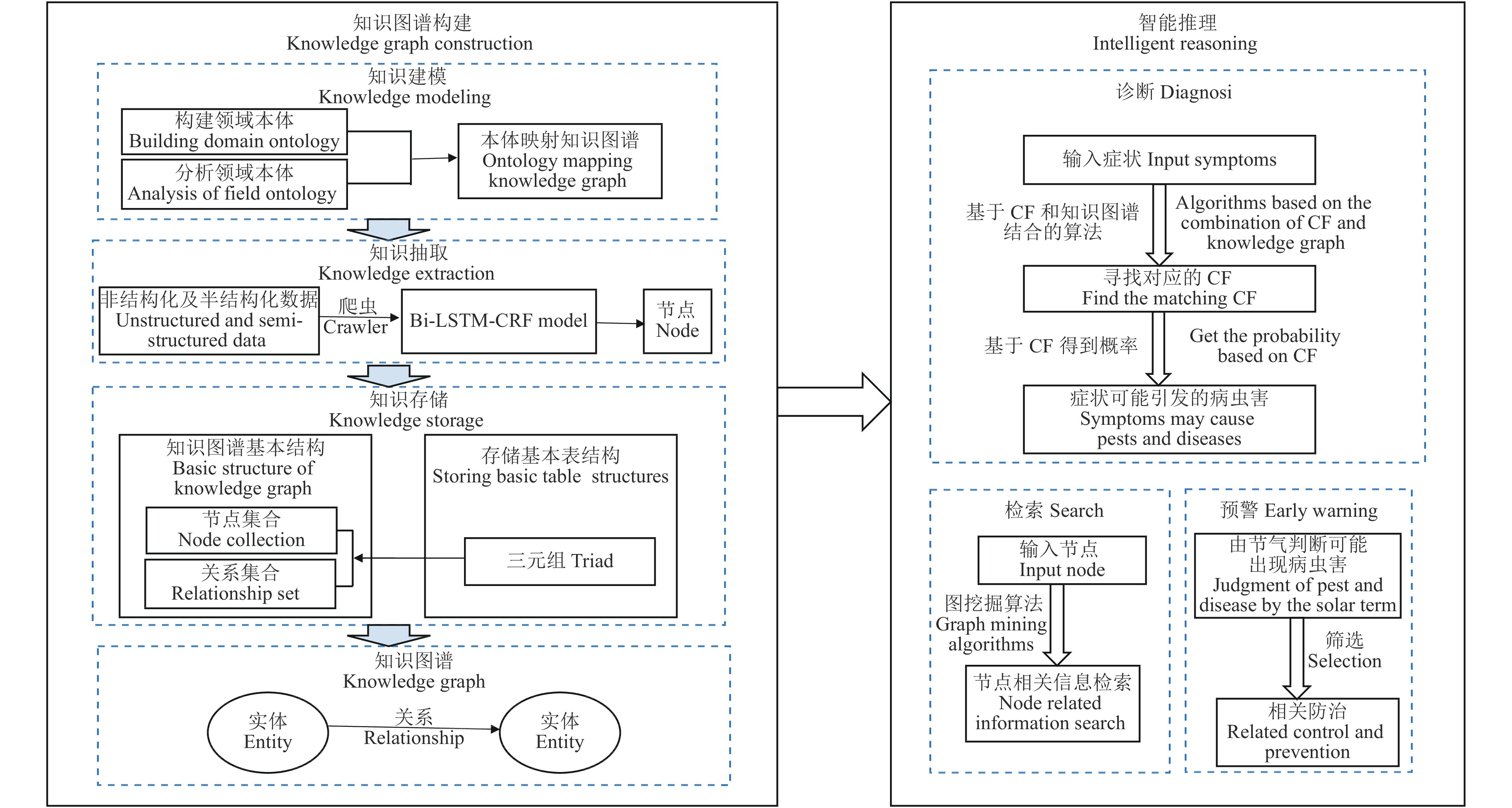
      方法  首先提出一种面向水稻病虫害的知识图谱构建方法和基于图的水稻病虫害检索算法,通过引入节气实体实现水稻病虫害的预警。其次提出基于确定性因子(Certainty factor,CF)模型和知识图谱相结合的知识推理方法,利用CF与水稻病株症状的结合实现水稻病虫害的诊断。
      结果  利用命名实体识别模型,得出病、虫害名称及危害症状实体的准确率分别为0.92、0.90及0.87,进一步构建包括1 972个实体及5 226个实体关系的垂直领域知识图谱。通过自主开发的智能诊断系统进行案例分析,试验表明,诊断算法正确率达到86.25%。
      结论  该系统有效地解决了水稻病虫害领域数据检索、预警与诊断中知识的复杂性及不确定性的问题,有较强的实用价值和推广前景。

       

      Abstract:
      Objective  To conduct structured storage of complex and heterogeneous data information in the field of rice diseases and pests using knowledge graphs, establish semantic relationships between diseases and pests, and provide a theoretical basis for rice diseases and pests association retrieval and intelligent diagnosis.
      Method  Firstly, a method of constructing a knowledge graph for rice diseases and pests was proposed. At the same time, a series of graph-based retrieval algorithms for rice diseases and pests were proposed for information mining, through introducing solar terms entities to achieve early warning of rice diseases and pests. Secondly, a knowledge reasoning method based on the combination of certainty factor (CF) model and knowledge graph was proposed to realize the intelligent diagnosis of rice diseases and pests by combining CF with the symptom of diseased plant.
      Result  The accuracy rates of named entity recognition model were 0.92, 0.90, and 0.87 in disease and pest name and hazard symptom entities. Further, a knowledge graph of rice disease and pest domain including 1 972 entities and 5 226 entity relationships was constructed. Through the self-developed intelligent diagnosis system, case analysis was conducted and the test showed that the correct rate of the diagnosis algorithm reached 86.25%.
      Conclusion  This study effectively solves the complexity and uncertainty of knowledge in data retrieval, early warning and diagnosis in the field of rice diseases and pests, and has a strong practical value and extension prospects.

       

    /

    返回文章
    返回