不同长链脂肪酸对小鼠小肠上皮细胞脂质摄取及CD36棕榈酰化的影响

    Effects of different long-chain fatty acids on lipid uptake and CD36 palmitoylation in small intestinal epithelial cells of mouse

    • 摘要:
      目的 探究不同长链脂肪酸对小鼠小肠上皮细胞脂肪酸摄取和分化簇36(Cluster of differentiation 36, CD36)棕榈酰化的影响。
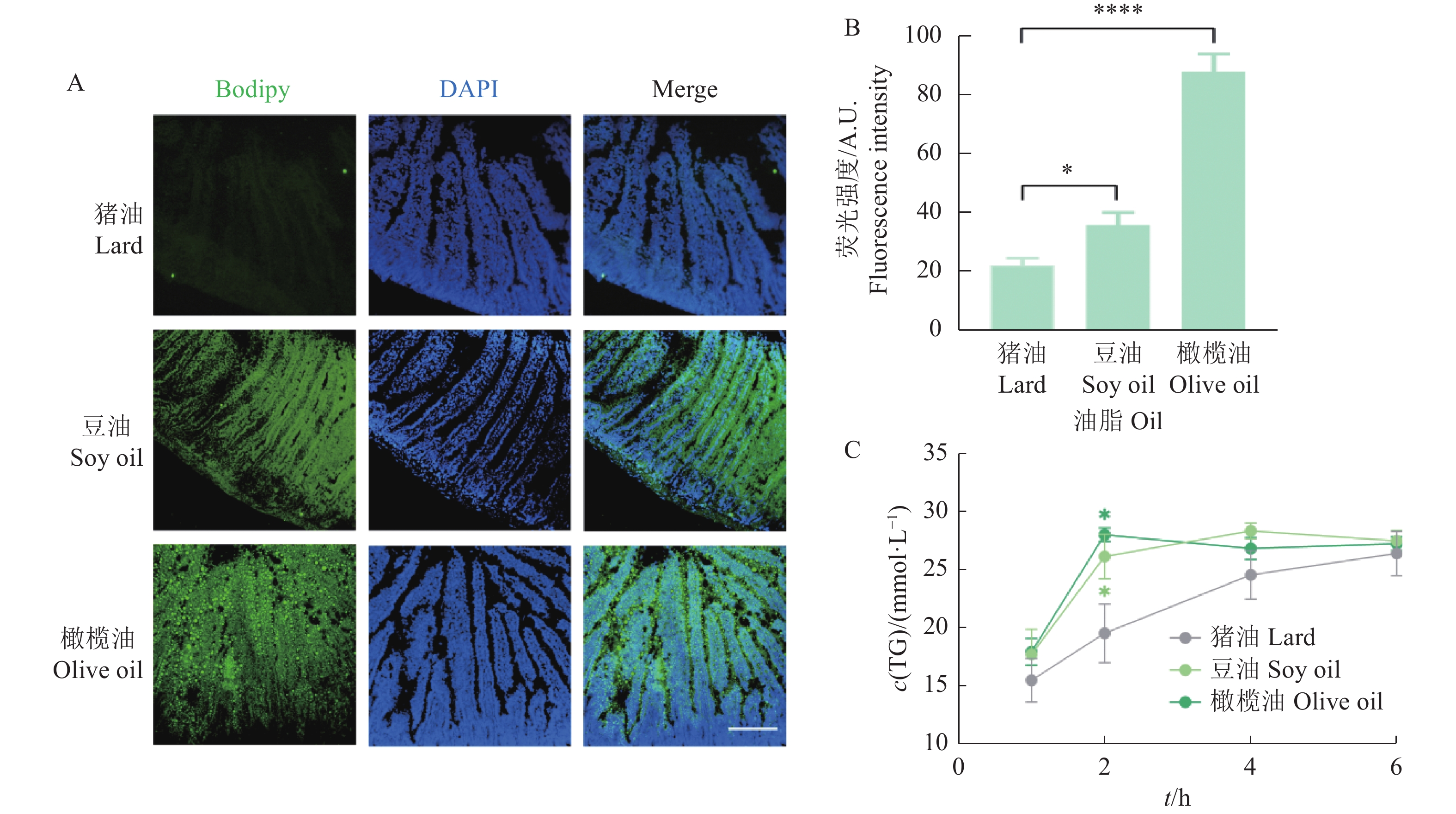
      方法 在细胞水平,用长链饱和脂肪酸棕榈酸(Palmitic acid, PA)、长链多不饱和脂肪酸亚油酸(Linoleic acid, LA)、长链单不饱和脂肪酸油酸(Oleic acid, OA)处理小鼠小肠上皮细胞ModeK,通过BODIPY染色比较细胞的脂质摄取情况,采用免疫荧光和Western blot检测CD36的膜定位及棕榈酰化水平,利用棕榈酰化抑制剂评估CD36的棕榈酰化对于脂肪酸摄取的必要性。在活体试验中,对小鼠急性灌胃不同油脂,即猪油、豆油和橄榄油(分别富含PA、LA和OA),研究小鼠空肠的脂质摄取、血清甘油三酯(Triglyceride, TG)水平及CD36棕榈酰化水平。
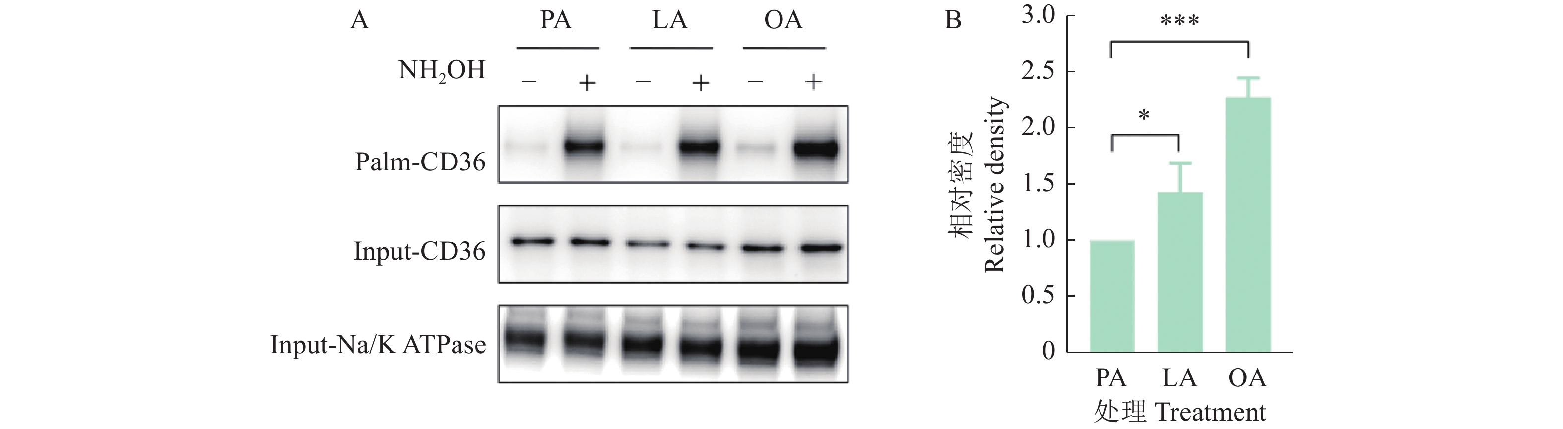
      结果  BODIPY染色结果显示,添加LA和OA后,ModeK细胞内的平均荧光强度显著高于PA处理的细胞(P<0.0001),说明LA和OA促进了小肠上皮细胞对脂质的摄取;免疫荧光结果显示,与PA相比,LA和OA可使CD36更多地定位于质膜上;棕榈酰化检测结果表明,LA和OA可显著升高质膜上CD36的棕榈酰化水平(P<0.05, P<0.001);此外,棕榈酰化抑制剂2−溴棕榈酸酯(2-Bromopalmitate, 2BP)可显著逆转LA和OA对小肠上皮细胞脂质摄取的促进作用(P<0.001, P<0.0001)。活体急性灌胃结果显示,与灌胃猪油相比,灌胃豆油和橄榄油显著促进空肠上皮细胞脂质摄取(P<0.05, P<0.0001),提升血液TG水平以及空肠组织质膜组分中CD36棕榈酰化水平(P<0.05)。
      结论 相比于长链饱和脂肪酸PA,长链不饱和脂肪酸LA和OA可显著增加小肠上皮细胞的脂质摄取,OA效果更明显,这可能与长链不饱和脂肪酸促进CD36在质膜上的棕榈酰化水平及定位有关。

       

      Abstract:
      Objective To investigate the impacts of various long-chain fatty acids on fatty acid uptake and the palmitoylation of cluster of differentiation 36 (CD36) in mouse small intestinal epithelial cells.
      Method In vitro, ModeK, the mouse intestinal epithelial cells, were subjected to treatment with various long-chain fatty acids, including saturated fatty acid palmitic acid (PA), polyunsaturated linoleic acid (LA) and monounsaturated oleic acid (OA). A comparison of the cellular lipid uptake was conducted by BODIPY staining. Additionally, immunofluorescence and Western blot techniques were employed to evaluate the membrane localization of CD36 and its palmitoylation status, and the palmitoylation inhibitor was utilized to appraise the necessity of CD36 palmitoylation for fatty acid uptake. In vivo experiments involved the acute oral administration to mice with different oils, including lard, soy oil and olive oil, which were rich in PA, LA and OA respectively. It aimed to examine lipid uptake in the mouse jejunum, blood triglyceride (TG) level, and the palmitoylation level of CD36.
      Result The BODIPY staining results indicated that the average fluorescence intensity within ModeK cells subjected to treatment with LA and OA were significantly higher than that in cells treated with PA (P<0.0001). This finding suggested that LA and OA enhanced lipid uptake by intestinal epithelial cells. The immunofluorescence results demonstrated that, in comparison to PA, LA and OA resulted in a greater localization of CD36 on the plasma membrane. Synchronously, palmitoylation assay results further indicated that LA and OA significantly increased the palmitoylation level of CD36 on plasma membrane (P<0.05, P<0.001). Moreover, the palmitoylation inhibitor 2-bromopalmitate (2BP) reversed the promoting effect of LA and OA on lipid uptake by intestinal epithelial cells (P<0.001, P<0.0001). And the results of acute gavage in vivo showed that gavage of soy oil and olive oil significantly promoted lipid uptake by jejunal epithelial cells compared to gavage of lard (P<0.05, P<0.0001), as well as elevated blood triglyceride (TG) level and the palmitoylation level of CD36 in the plasma membrane fraction of jejunal tissue (P<0.05).
      Conclusion In comparison to PA, a long-chain saturated fatty acid, the long-chain unsaturated fatty acids LA and OA exhibit the ability to enhance lipid uptake in small intestinal epithelial cells, with OA demonstrating a more pronounced effect. And this enhancement may be attributed to the promotive palmitoylation and localization of CD36 on the plasma membrane, which is facilitated by long-chain unsaturated fatty acids.

       

    /

    返回文章
    返回