木薯SAP11基因的功能分析

    Functional analysis of SAP11 gene in cassava

    • 摘要:
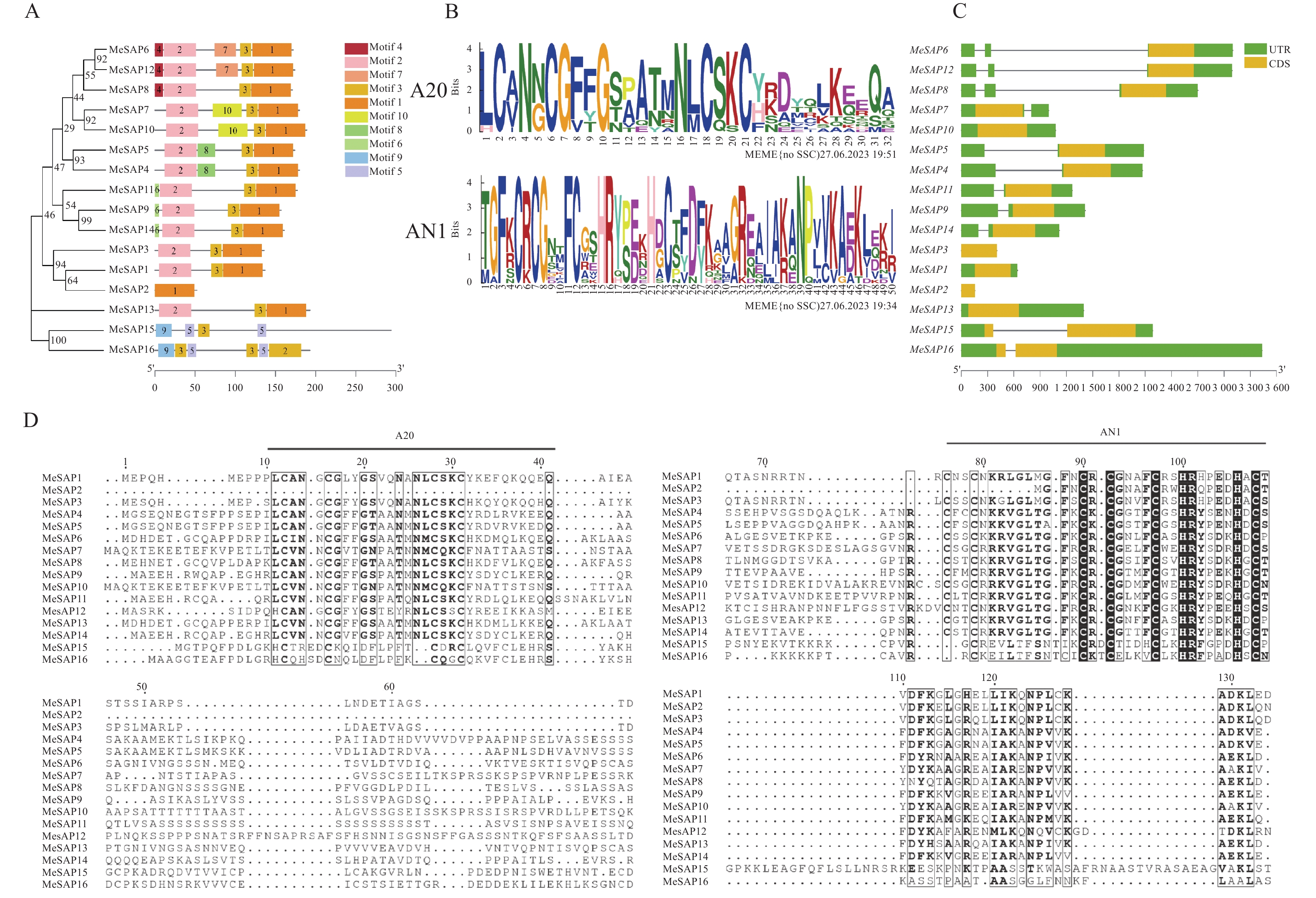
      目的 木薯Manihot esculenta Crantz是全球热带地区重要的粮食作物和经济作物,在生长发育过程中极易遭受低温、干旱、盐碱等非生物胁迫而导致减产。胁迫相关蛋白(Stress-associated protein,SAP)是一类新型的A20/AN1锌指蛋白,在模式作物应对多种非生物胁迫过程中发挥重要作用。目前,SAP基因在木薯应对非生物胁迫中的生物学功能尚不明确。本研究旨在分析木薯SAP家族成员的蛋白结构特征和表达模式,以及MeSAP11的互作蛋白,为进一步解析该家族基因在木薯抗逆中的功能提供理论支撑。
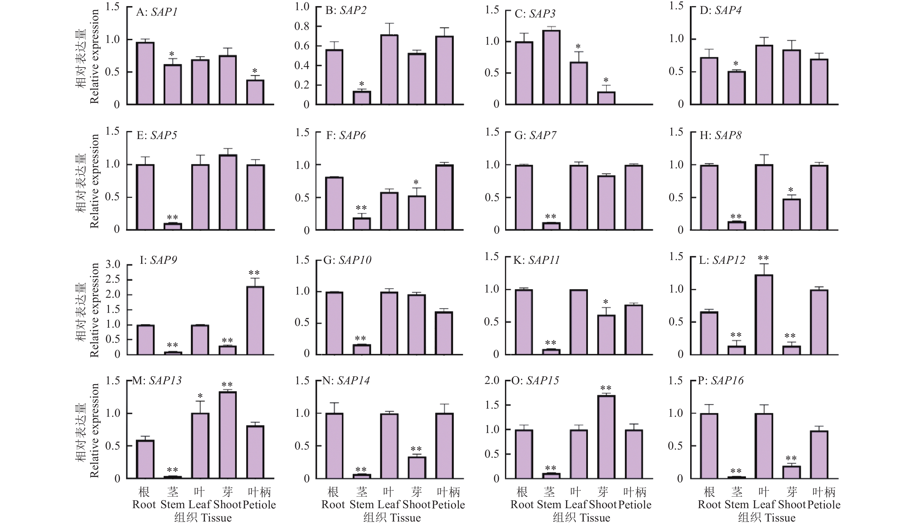
      方法 利用生物信息学技术对木薯SAP家族成员的进化关系、蛋白基序信息以及时空表达模式开展系统分析。同时,通过qRT-PCR研究各基因成员在不同组织中的特异表达以及对不同非生物胁迫的响应。进一步运用酵母双杂交结合高通量测序技术获得与MeSAP11相互作用的蛋白及对应生物学通路。
      结果 木薯SAP基因家族共6个大类16个成员,该家族成员在木薯根部和叶片中表达量较高,部分家族成员的表达在低温和盐胁迫中显著上调,在干旱、钾饥饿和氮饥饿显著下调。MeSAP11的表达受不同胁迫条件的显著调控,亚细胞定位结果表明MeSAP11蛋白主要定位在细胞核。利用酵母双杂交筛库技术筛选到256个与MeSAP11互作的蛋白,KEGG分析表明这些互作基因主要参与蛋白泛素化降解、内质网蛋白质加工通路等途径,暗示MeSAP11可能通过上述通路发挥功能。
      结论 木薯SAP 家族大部分成员显著响应低温、干旱、高盐以及缺氮、缺钾胁迫,研究结果为进一步研究MeSAP11在木薯响应非生物胁迫过程中的功能并解析其调控网络奠定了基础。下一步将把MeSAP11基因列为调控非生物逆境变化的候选基因开展深入研究。

       

      Abstract:
      Objective Cassava is an important food and economic crop in tropical regions worldwide, and it is highly susceptible to yield reduction due to non-biological stresses such as low temperature, drought, and salinity during its growth and development. Stress-associated proteins (SAPs) are a novel class of A20/AN1 zinc finger proteins that play important roles in the response of model crops to various non-biological stresses. The biological functions of SAPs in cassava’s response to non-biological stresses are not yet clear. This study aims to analyze the protein structure characteristics and expression patterns of the cassava SAPs, as well as the interacting proteins of MeSAP11, and provide theoretical support for further understanding the function of cassava SAPs in response to abiotic stresses.
      Method Bioinformatics techniques were used to systematically analyze the evolutionary relationships, protein motif information, and spatiotemporal expression patterns of the cassava SAPs. Additionally, qRT-PCR was used to study the specific expression of each gene member in different tissues and their response to abiotic stresses. Furthermore, yeast two-hybrid combined with high-throughput sequencing technology was used to identify the proteins interacting with MeSAP11 and their corresponding biological pathways.
      Result The cassava SAP gene family consisted of six major classes and 16 members. The expression levels of these family members were higher in cassava roots and leaves. The expressions of several family members were significantly up-regulated by low temperature and salt stress, and significantly down-regulated by drought, potassium starvation and nitrogen starvation. The expression of MeSAP11 was significantly regulated under different stress conditions, and subcellular localization results indicated that the MeSAP11 protein was mainly located in the nucleus. Using yeast two-hybrid screening, 256 proteins were identified to interact with MeSAP11, and KEGG analysis indicated that these interacting genes are mainly involved in protein ubiquitination degradation and endoplasmic reticulum protein processing pathways, suggesting that MeSAP11 may function through these pathways.
      Conclusion The majority of the cassava SAPs are significantly regulated by low temperature, drought, high salinity, nitrogen deficiency, and potassium deficiency stresses. These results lay a theoretical fundation for the function exploration of MeSAP11 in cassava responding to abiotic stress, and point out a direction for further study to unravel its regulatory network. MeSAP11 is identified as a candidate gene for further in-depth research on regulating non-biological stress changes.

       

    /

    返回文章
    返回