拟南芥H3K27甲基转移酶CLF响应环境温度和参与温度形态建成研究

    Study of Arabidopsis H3K27 methyltransferase CLF responding to ambient temperature and involving in temperature morphogenesis

    • 摘要:
      目的 探索拟南芥H3K27甲基转移酶CURLY LEAF(CLF)在温度形态建成中的作用。
      方法 在不同温度条件(22和16 ℃)下,对拟南芥Arabidopsis野生型Col-0和突变体clf-29进行表型分析和转录组分析,筛选差异表达基因。
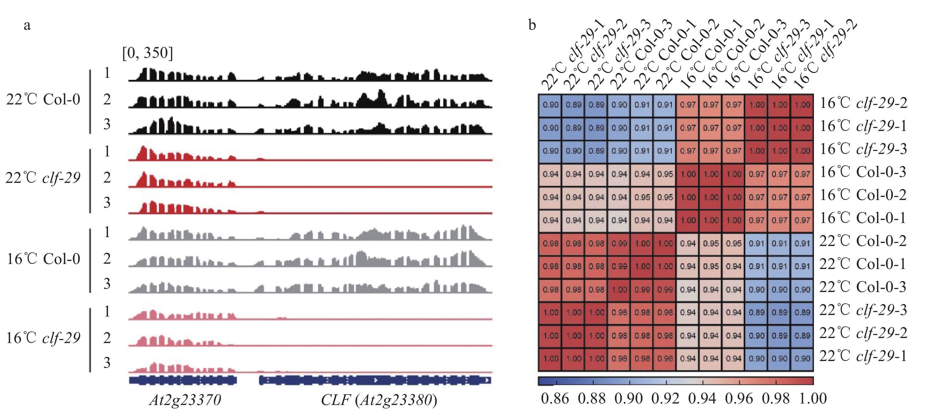
      结果 在不同温度条件下,clf-29表现出显著的表型差异,相较于22 ℃,16 ℃时clf-29和Col-0的表型差异更小。转录组分析发现CLF的缺失会导致大量基因表达差异,并将其分为4种类型(仅在Col-0显著上调、下调,仅在clf-29突变体显著上调、下调),包含96个温度响应基因。
      结论 拟南芥表观遗传调控因子CLF响应环境温度,并参与温度形态建成。

       

      Abstract:
      Objective To explore the role of Arabidopsis H3K27 methyltransferase CURLY LEAF (CLF) in temperature morphogenesis.
      Method The differentially expressed genes were screened by phenotypic analysis and transcriptome analysis of Arabidopsis wild type Col-0 and mutant clf-29 under different temperatures of 22 and 16 ℃.
      Result clf-29 showed significant phenotypic differences under different temperatures, there was less difference between clf-29 and Col-0 at 16 ℃ than at 22 ℃. Transcriptome analysis found that deletion of CLF led to expression changes of a large number of genes, which were divided into four types (significantly up-regulated/down-regulated only in Col-0, significantly up-regulated/down-regulated only in clf-29 mutant), containing 96 temperature responsive genes.
      Conclusion Arabidopsis epigenetic regulator CLF responds to ambient temperature and is involved in temperature morphogenesis.

       

    /

    返回文章
    返回